科研动态

步文博、刘艳颜团队JACS:提出拓扑膜界面新维度,实现神经信号“物理重编码”
时间:2026-01-12

从脑机接口的高精度交互到神经解码的前沿探索,人类对大脑信号的解读与干预正不断迈向更深层次。神经系统依赖动作电位编码并传递感觉、运动及认知信息,传统调控方法主要集中于分子层面的离子通道修饰、药理学干预,或依赖电刺激、光遗传学等外部手段。然而,作为神经信号传递的“物理载体”,细胞膜本身的结构与电学特性如何直接影响神经编码,尚未得到系统性揭示与利用。在当前脑机接口与神经调控技术面临信号特异性、稳定性及长期生物相容性等多重挑战的背景下,探索细胞膜结构的可编辑性,成为突破现有干预模式的重要方向。

自然界中,髓鞘通过多层高度有序的绝缘层显著提升神经传导效率,这为研究人员带来重要启示:能否为神经元构建一类“智能材料界面”,通过直接调控细胞膜的拓扑结构,实现神经信号编码规则的“物理重塑”?

近日,复旦大学智能材料与未来能源创新学院/聚合物分子工程全国重点实验室步文博教授、刘艳颜青年研究员与宁波东方理工大学金大勇院士、海军军医大学附属长征医院许国华教授等团队合作,突破传统思路,创新性地提出“细胞膜界面拓扑工程”新策略,成功实现对神经信号的“物理重编码”。

研究成果以“Topology of the Cell Membrane Interface for the Physical Re-Encoding of Neural Signals”为题,发表于J. Am. Chem. Soc.

研究人员巧妙设计了Au@PDA纳米棒作为“膜结构编辑工具”,该类材料以高导电性的金纳米棒为内核,表面包覆具有强生物黏附性的聚多巴胺涂层;该特殊结构可利用化学键紧密贴合在神经元膜表面,形成稳定的拓扑复合界面,并诱导神经元发生与可塑性相关的适应性调整,从物理层面持续降低神经元的兴奋性(图1)。

1. Au@PDA与神经元之间的拓扑膜界面实现神经信号物理重编码

机制研究表明,Au@PDA在神经元表面附着形成拓扑界面后,相当于在神经元电路中“嵌入”耦合电容和串联电阻,显著改变膜的电学特性。研究人员将这一物理效应整合至经典神经电生理模型,从理论层面构建出“膜结构-信号编码”的物理调控新范式(图2)。

2. 膜周电路形成机制示意图

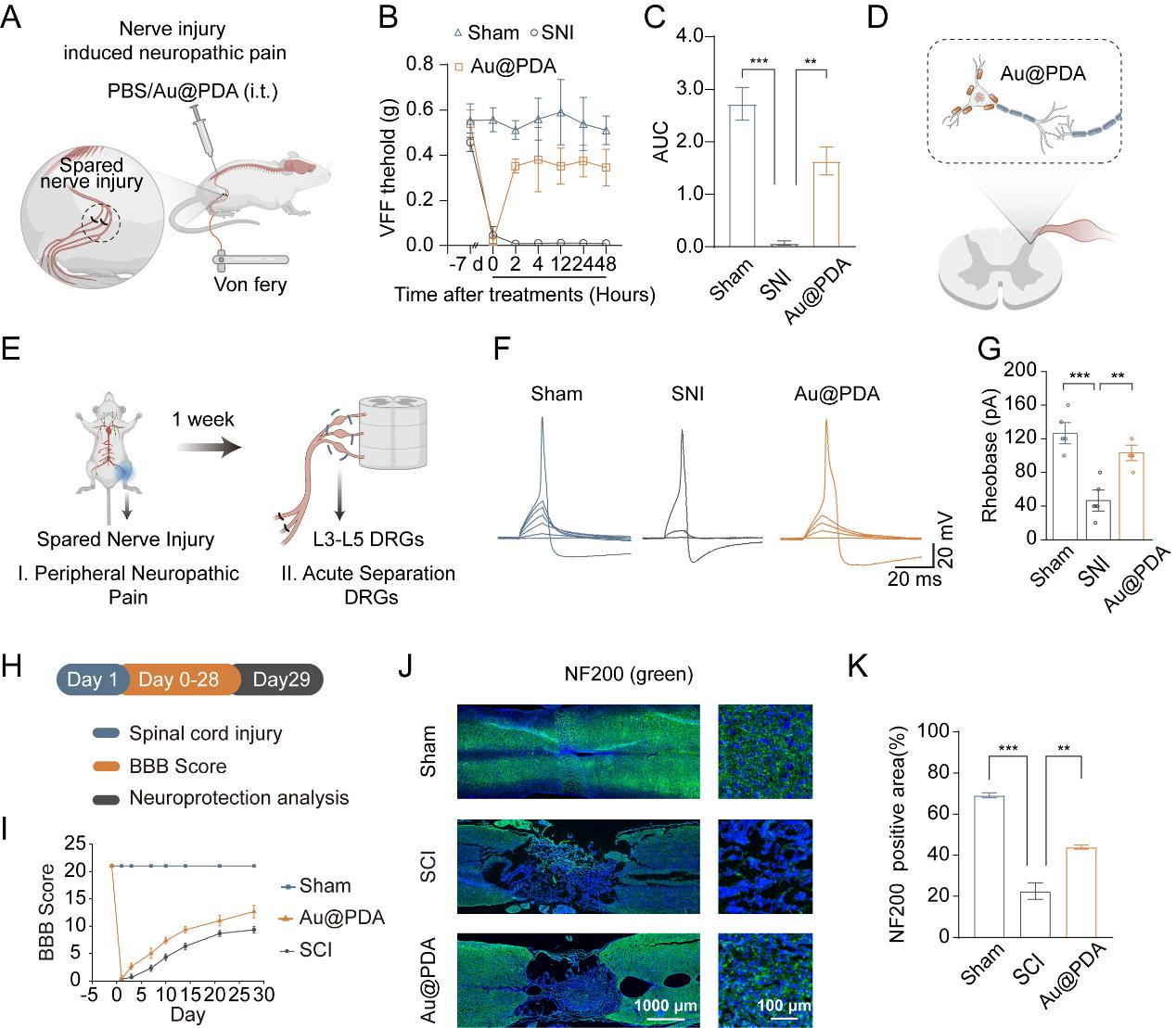
在动物模型中,该技术展现出显著的治疗潜力。在坐骨神经损伤模型中,通过降低神经元传递敏感性,有效逆转了疼痛敏化;在脊髓损伤模型中,则通过减轻兴奋性毒性,促进了神经功能的恢复(图3)。

3. Au@PDA干预两类神经兴奋性异常模型的效果评估

这项创新工作不仅验证了通过拓扑界面工程直接“物理重编码”神经信号的可行性,更提供了神经调控策略从 “离子通道靶向” 迈向 “膜结构工程” 拓展的新维度,为发展新一代神经调控工具、高性能脑机接口及神经疾病治疗技术开辟了全新的物理干预路径。

复旦大学智能材料与未来能源创新学院博士生陈飞翔、博士后陈剑和海军军医大学附属长征医院博士生肖冰为论文共同第一作者;步文博教授、金大勇院士、刘艳颜青年研究员和许国华教授为共同通讯作者。研究工作得到国家自然科学基金重大项目、重点项目及上海市教委创新重大基础项目等支持。

论文链接:https://pubs.acs.org/doi/full/10.1021/jacs.5c17879